Product Summary
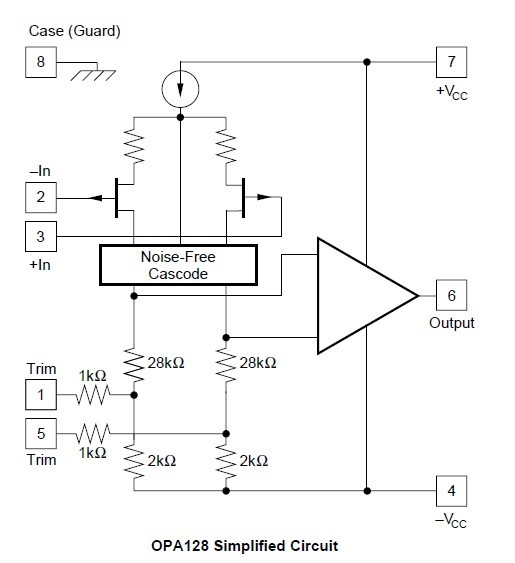
The OPA128SM is an ultra-low bias current monolithic operational amplifier. Using advanced geometry dielectrically-isolated FET inputs, this monolithic amplifier achieves a performance level exceeding even the best hybrid electrometer amplifiers. Laser-trimmed thin-film resistors give outstanding voltage offset and drift performance. A noise-free cascode and low-noise processing give the OPA128SM excellent low-level signal handling capabilities. Flicker noise is very low. The OPA128SM is an improved pin-for-pin replacement for the AD515. The applications of the OPA128SM are: (1)electrometer; (2)mass spectrometer; (3)chromatograph; (4)ion gauge; (5)photodetector; (6)radiation-hard equipment.
Parametrics
OPA128SM absolute maximum ratings: (1)Supply: ±18VDC; (2)Internal Power Dissipation: 500mW; (3)Differential Input Voltage: ±36VDC; (4)Input Voltage Range: ±18VDC; (5)Storage Temperature Range: –65℃ to +150℃; (6)Operating Temperature Range: –55℃ to +125℃; (7)Lead Temperature (soldering, 10s): +300℃; (8)Output Short Circuit Duration: Continuous; (9)Junction Temperature: +175℃.
Features
OPA128SM features: (1)Ultra-low bias current: 75fA max; (2)Low offset: 500mV max; (3)Low drift: 5mV/℃ max; (4)High open-loop gain: 110dB min; (5)High common-mode rejection: 90dB min; (6)Improved replacement for AD515 and AD549.
Diagrams

| Image | Part No | Mfg | Description | ![]() |
Pricing (USD) |
Quantity | ||||||||||||
|---|---|---|---|---|---|---|---|---|---|---|---|---|---|---|---|---|---|---|
![]() |
![]() OPA128SM |
![]() Texas Instruments |
![]() Operational Amplifiers - Op Amps Difet Electrometer- Grade Op Amp |
![]() Data Sheet |
![]()
|
|
||||||||||||
| Image | Part No | Mfg | Description | ![]() |
Pricing (USD) |
Quantity | ||||||||||||
![]() |
![]() OPA1013 |
![]() Other |
![]() |
![]() Data Sheet |
![]() Negotiable |
|
||||||||||||
![]() |
![]() OPA1013CN8 |
![]() Texas Instruments |
![]() Operational Amplifiers - Op Amps Precision Single Supply Dual |
![]() Data Sheet |
![]()
|
|
||||||||||||
![]() |
![]() OPA1013CN8G4 |
![]() Texas Instruments |
![]() Operational Amplifiers - Op Amps Precision Single Supply Dual |
![]() Data Sheet |
![]()
|
|
||||||||||||
![]() |
![]() OPA1013DN8 |
![]() Texas Instruments |
![]() Operational Amplifiers - Op Amps Precision Single Supply Dual |
![]() Data Sheet |
![]()
|
|
||||||||||||
![]() |
![]() OPA1013DN8G4 |
![]() Texas Instruments |
![]() Operational Amplifiers - Op Amps Precision Single Supply Dual |
![]() Data Sheet |
![]()
|
|
||||||||||||
![]() |
![]() OPA103AM |
![]() Texas Instruments |
![]() IC OPAMP GP 1MHZ SGL TO-99-8 |
![]() Data Sheet |
![]() Negotiable |
|
||||||||||||
(China (Mainland))










