Product Summary
The TQ5131-2.8V is a 3V, RFA/Mixer IC designed specifically for Cellular band CDMA/AMPS applications. It’s RF performance meets the requirements of products designed to the IS-95 and AMPS standards. The TQ5131-2.8V is designed to be used with the TQ3131 (CDMA/AMPS LNA) which provides a complete CDMA receiver for 800MHz dual-mode phones. The RFA/Mixer incorporates on-chip switches which determine CDMA, AMPS and bypass mode select. The applications of the TQ5131-2.8V are IS-95 CDMA Mobile Phones, AMPS Mobile Phones, Dual Mode CDMA Cellular application.
Parametrics
TQ5131-2.8V absolute maximum ratings: (1)DC Power Supply:5.0 V; (2)Power Dissipation:500 mW; (3)Operating Temperature:-40 to 85℃; (4)Storage Temperature:-60 to 150℃; (5)Signal level on inputs/outputs:+20 dBm; (6)Voltage to any non supply pin:+0.3 V.
Features
TQ5131-2.8V features: (1)Small size: SOT23-8; (2)Single 3V operation; (3)Low-current operation; (4)Gain Select; (5)Mode Select; (6)High IP3 performance; (7)Few external components.
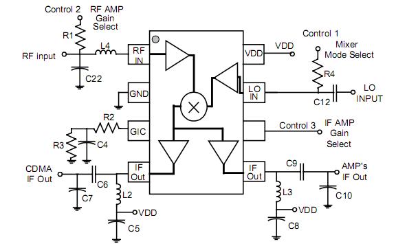
Diagrams

![]() |
![]() TQ516-11A-AMINN500 |
![]() TE Connectivity |
![]() Wire Identification VOID LABELS REORDER # AP1878 |
![]() Data Sheet |
![]()
|
|
||||||
![]() |
![]() TQ5139 |
![]() Other |
![]() |
![]() Data Sheet |
![]() Negotiable |
|
||||||
![]() |
![]() TQ5135 |
![]() Other |
![]() |
![]() Data Sheet |
![]() Negotiable |
|
||||||
![]() |
![]() TQ5132 |
![]() TriQuint Semiconductor |
![]() RF Amplifier CDMA Low Band Mixer |
![]() Data Sheet |
![]() Negotiable |
|
||||||
![]() |
![]() TQ5131 |
![]() Other |
![]() |
![]() Data Sheet |
![]() Negotiable |
|
||||||
![]() |
![]() TQ5122 |
![]() Triquint Semiconductor Inc |
![]() IC TDMA RF RECEIVER 3V 16-QSOP |
![]() Data Sheet |
![]()
|
|
||||||
(China (Mainland))








