Product Summary
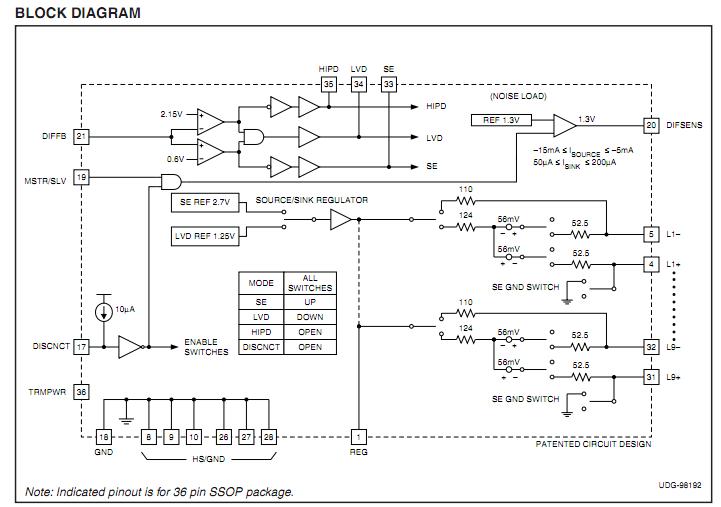
The UCC5630AMWP is a Multimode SCSI Terminator. It provides a smooth transition into the LVD SCSI Parallel Interface (SPI-2, SPI-3, SPI-4). It automatically senses the bus, via DIFFB, and switches the termination to either single ended (SE) or low voltage differential (LVD) SCSI, dependent on which type of devices are connected to the bus. The UCC5630AMWP can not be used on a HVD, EIA485, differential SCSI bus. If the UCC5630A detects a HVD SCSI device, it switches to a high impedance state.
Parametrics
UCC5630AMWP absolute maximum ratings: (1)TRMPWR Voltage: 6V; (2)Signal Line Voltage: 0V to TRMPWR; (3)Package Power Dissipation: 2W; (4)Storage Temperature: –65 to +150℃; (5)Junction Temperature: –55 to +150℃; (6)Lead Temperature (Soldering, 10sec.): +300℃.
Features
UCC5630AMWP features: (1)Auto Selection Single Ended (SE) or Low Voltage Differential (LVD) Termination; (2)Meets SCSI-1, SCSI-2, Ultra2 (SPI-2 LVD), Ultra3, Ultra160 (SPI-3) and Ultra320 (SPI-4) Standards; (3)2.7V to 5.25V Operation; (4)Differential Failsafe Bias; (5)Thermal packaging for low junction temperature and better MTBF; (6)Master/Slave Input; (7)Supports Active Negation; (8)3pF Channel Capacitance.
Diagrams

| Image | Part No | Mfg | Description | ![]() |
Pricing (USD) |
Quantity | ||||||||||||
|---|---|---|---|---|---|---|---|---|---|---|---|---|---|---|---|---|---|---|
![]() |
![]() UCC5630AMWP |
![]() Texas Instruments |
![]() SCSI Interface IC 9line 3-5V SCSI Mult |
![]() Data Sheet |
![]()
|
|
||||||||||||
![]() |
![]() UCC5630AMWPG4 |
![]() Texas Instruments |
![]() SCSI Interface IC 9 Line 2.7-5V Multimode |
![]() Data Sheet |
![]()
|
|
||||||||||||
![]() |
![]() UCC5630AMWPTRG4 |
![]() Texas Instruments |
![]() SCSI Interface IC 9 Line 2.7-5V Multimode |
![]() Data Sheet |
![]()
|
|
||||||||||||
![]() |
![]() UCC5630AMWPTR |
![]() Texas Instruments |
![]() SCSI Interface IC 9 Line 2.7-5V Multimode |
![]() Data Sheet |
![]()
|
|
||||||||||||
(China (Mainland))









