Product Summary
The LP3878MR-ADJ is an 800 mA adjustable output voltage regulator designed to provide high performance and low noise in applications requiring output voltages as low as 1.0V. The applications of the LP3878MR-ADJ include: ASIC Power Supplies In: - Desktops, Notebooks and Graphic Cards; - Set Top Boxes, Printers and Copiers; DSP and FPGA Power Supplies; SMPS Post-Regulator; Medical Instrumentation.
Parametrics
LP3878MR-ADJ absolute maximum ratings: (1)Storage Temperature Range: -65℃ to +150℃; (2)Operating Junction Temperature Range: -40℃ to +125℃; (3)Lead Temperature (Soldering, 5 seconds): 260℃; (4)ESD Rating: 2 kV; (5)Power Dissipation: Internally Limited; (6)Input Supply Voltage (Survival): -0.3V to +16V; (7)Input Supply Voltage (Typical Operating): 2.5V to +16V; (8)ADJ Pin: -0.3V to +6V; (9)Output Voltage (Survival): -0.3V to +6V; (10)Input-Output Voltage (Survival): -0.3V to +16V.
Features
LP3878MR-ADJ features: (1)1.0V to 5.5V output; (2)Designed for use with low ESR ceramic capacitors; (3)Very low output noise; (4)8 Lead PSOP and LLP surface mount package; (5)<10 μA quiescent current in shutdown; (6)Low ground pin current at all loads; (7)Over-temperature/over-current protection; (8)-40℃ to +125℃ operating junction temperature range.
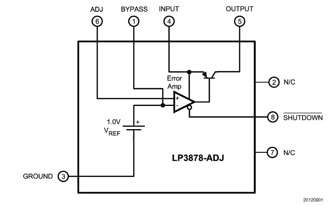
Diagrams

| Image | Part No | Mfg | Description | ![]() |
Pricing (USD) |
Quantity | ||||||||||||
|---|---|---|---|---|---|---|---|---|---|---|---|---|---|---|---|---|---|---|
![]() |
![]() LP3878MR-ADJ |
![]() National Semiconductor (TI) |
![]() Low Dropout (LDO) Regulators |
![]() Data Sheet |
![]()
|
|
||||||||||||
![]() |
![]() LP3878MR-ADJ/NOPB |
![]() National Semiconductor (TI) |
![]() Low Dropout (LDO) Regulators LOW NOISE SUB- BANDGAP PSOP 8 LD |
![]() Data Sheet |
![]()
|
|
||||||||||||
(China (Mainland))










